Kenwood Ddx7019 Wiring Diagram

Kenwood Ddx7019 7029 7029y 7039 Ddx8019 8029 8029y 8039 Dnx7100

Kenwood Ddx7019 7029 7029y 7039 Ddx8019 8029 8029y 8039 Dnx7100

Kenwood Ddx7019 B54 4522 00 3 If Not Then Manuals Ddx7019 Install

Kenwood Ddx7019 B54 4522 00 3 If Not Then Manuals Ddx7019 Install

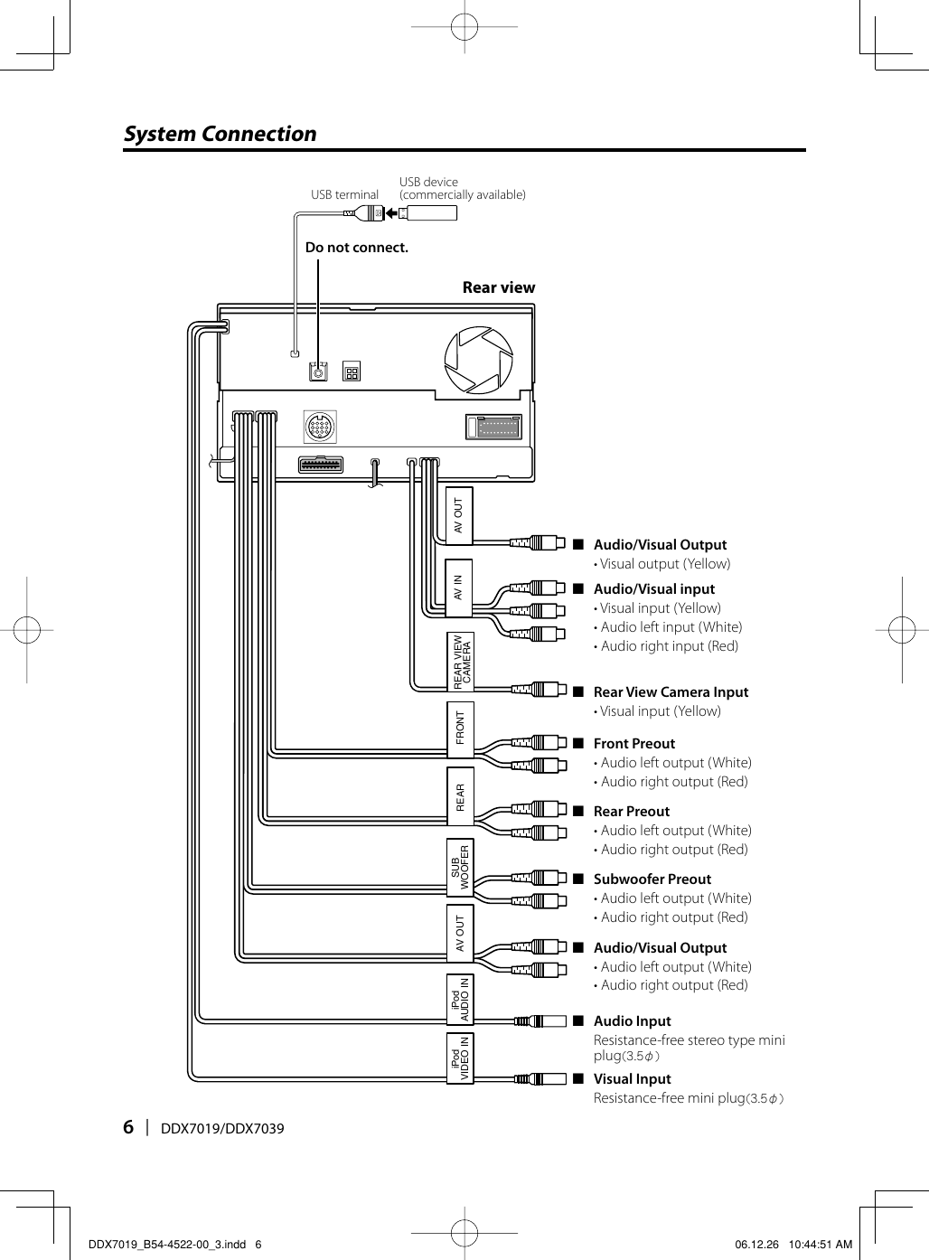
Rear View Kenwood Ddx7019 User Manual Page 5 10

Rear View Kenwood Ddx7019 User Manual Page 5 10

Kenwood Ddx7019 Service Manual Pdf Download Manualslib

Kenwood Ddx7019 Service Manual Pdf Download Manualslib

Kenwood Dnx7100 Wiring Harness Navigation System With Dvd Player

Kenwood Dnx7100 Wiring Harness Navigation System With Dvd Player

Free Download Kenwood Ddx7019 Monitor With Dvd Receiver Repair

Free Download Kenwood Ddx7019 Monitor With Dvd Receiver Repair

Free Download Kenwood Ddx7019 Monitor With Dvd Receiver Repair

Do not use disc type accessories.

Kenwood ddx7019 wiring diagram. Monitor with dvd receiver. A wiring diagram is a simplified standard photographic depiction of an electric circuit. View and download kenwood ddx7017 installation manual online. Sign in upload download share url of this page.

Clean from the center of the disc. Required fields are marked comment name email website recent posts cbb61 4 wire diagram. We also show you how to do the break bypass on both types of plugs. Compact disc auto changer.

We break down what. View and download kenwood ddx7019 instruction manual online. Ddx7017 cd player pdf manual download. Ddx7019 car video system pdf manual download.

Connect the wiring harness wires in the following order. Five star car stereo. Dnx ddx series gps navigation system monitor with dvd receiver. Connect the wiring harness connector to the unit.

8 ddx7019 ddx7039 handling cds do not touch the recording surface of the cd. Connect the speaker wires of the wiring harness. Install the unit in your car. On the cd or use a cd with tape stuck on it.

Dnx series ddx7036bt car receiver pdf manual download. Variety of kenwood wiring diagram colors. Car video system kenwood ddx7019 service manual monitor with dvd receiver 76 pages accessories kenwood amped xr s17p training manual 7 series 5 series excelon series 52 pages car receiver kenwood ddx7019. In this video we go over the 2 current kenwood multimedia power plugs.

Instruction manual record the serial number found. Do not stick tape etc. View and download kenwood dnx series ddx7036bt installation manual online.

Nz 9445 Kenwood Kvt 719dvd Wiring Diagram Free Diagram

Nz 9445 Kenwood Kvt 719dvd Wiring Diagram Free Diagram

Kenwood Ddx7019 In Dash Dvd Cd Player With 6 95 Screen Fits

Kenwood Ddx7019 In Dash Dvd Cd Player With 6 95 Screen Fits

Kenwood Car Radio Stereo Audio Wiring Diagram Autoradio Connector

Kenwood Car Radio Stereo Audio Wiring Diagram Autoradio Connector

Installation Procedure Kenwood Ddx7019 User Manual Page 3 10

Installation Procedure Kenwood Ddx7019 User Manual Page 3 10

Kenwood Dnx710ex Stereo Wiring Diagram Keju Balmoond15

Kenwood Dnx710ex Stereo Wiring Diagram Keju Balmoond15

Kenwood Ddx7039 Owner S Manual B64 3589 10 01 K English Indb

Kenwood Ddx7039 Owner S Manual B64 3589 10 01 K English Indb

Kenwood Ddx5022 Installation Manual Pdf Download

Kenwood Ddx5022 Installation Manual Pdf Download

Kenwood Ddx7019 B54 4522 00 3 If Not Then Manuals Ddx7019 Install

Kenwood Ddx7019 B54 4522 00 3 If Not Then Manuals Ddx7019 Install

Kenwood Ddx790 Instruction Manual Pdf Download Manualslib

Kenwood Ddx790 Instruction Manual Pdf Download Manualslib

Mh 7867 Wiring A Loop Light Switch Download Diagram

Mh 7867 Wiring A Loop Light Switch Download Diagram

Kenwood Ddx5034m Instruction Manual Pdf Download Manualslib

Kenwood Ddx5034m Instruction Manual Pdf Download Manualslib

Kenwood Ddx419 Wiring Diagram Wiring Diagram

Kenwood Ddx419 Wiring Diagram Wiring Diagram

Kenwood Ddx771 Instruction Manual Pdf Download Manualslib

Kenwood Ddx771 Instruction Manual Pdf Download Manualslib

Kenwood Kdc Mp205 Wiring Diagram Electrical Wiring Diagram

Kenwood Kdc Mp205 Wiring Diagram Electrical Wiring Diagram

Source : google.com

Random Posts